Cégünkről

A BME ITS Nonprofit Zrt. rövid története:

  • A BME ITS Nonprofit Zrt. (továbbiakban: BME ITS) 100%-os, kizárólagos tulajdonosa a Budapesti Műszaki és Gazdaságtudományi Egyetem (BME), így a társaság közvetett tulajdonosa a Magyar Állam.
  • Az 1782-ben alapított BME mérnöki területen Közép-Európa egyik legnagyobb felsőoktatási intézete. A Közlekedésmérnöki és Járműmérnöki Karon 1951 óta képeznek a közlekedés és a járművek szakterületére szakosodott mérnököket.
  • A BME ITS létrehozását a Közlekedésmérnöki és Járműmérnöki Kar Kari Tanácsa kezdeményezte, megalapítását a BME szenátusi ülése 2013 áprilisában fogadta el. A 2013. decemberi cégbírósági bejegyzést a Nemzeti Erőforrás Minisztérium mint az egyetem fenntartói jogait gyakorló jóváhagyása előzte meg.
  • A BME ITS megalapításánál fontos szempont volt, hogy a BME minél több projektben vehessen részt, továbbá az alapító Kar profiljával összhangban, a Kar munkatársai (oktatók, kutatók) ezekben a tevékenységekben részt tudjanak venni.
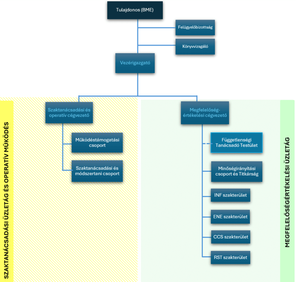
  • A BME ITS, szaktanácsadói és megfelelőségértékelési feladatokat lát el, ezért a vonatkozó megfelelőségértékelési és minőségirányítási szabványoknak valamint jogszabályoknak megfelelően a megfelelőségértékelési tevékenységét teljesen független Megfelelőségértékelési Üzletág végzi.
  • A BME ITS hozzáféréssel rendelkezik az egyetem teljes emberi erőforrás állományához. A BME ITS munkatársai ezáltal olyan területeken képesek szakértőként közreműködni, kutatásokat végezni, mint a szállítás, a járműtechnológia, a logisztika, az építőmérnöki munka, az elektronika, valamint a közlekedés különböző ágazatai.

A BME ITS alapvető tevékenységei:

  1. Megfelelőségértékelési tevékenység a megfelelőségértékelő szervezetek tevékenységéről szóló 2009. évi CXXXIII. törvénnyel összhangban, illetve kockázatértékelési tevékenység a kockázatértékelést végző szervezetek kijelöléséről, valamint a kockázatértékelést végző szervezetek tevékenységének részletes szabályairól szóló 390/2020. (VIII. 12.) Korm. rendelet alapján (Megfelelőségértékelési tevékenység)
  2. Kiemelkedő szakmai ismereteket igénylő szaktanácsadási, szakértői tevékenység (Szaktanácsadási tevékenység).

A BME ITS fő célja:

  1. Közlekedés-fejlesztéssel kapcsolatos komplex projektekben való részvétel.
  2. Vasúti létesítményekkel kapcsolatban EU-s és hazai szabályozások szerinti megfelelőségellenőrzési és kockázatértékelési tevékenység végzése.
  3. Kiemelkedő szakmai ismereteket igénylő szaktanácsadási, szakértői tevékenység végzése, kiemelten komplex közlekedésfejlesztési tanácsadás nyújtása.
  4. A BME-hez tartozó képzési- és tudományterületeken folytatott oktatási és tudományos szakértői tevékenységekkel összefüggő feladatok, vasúti megfelelőségértékelési tevékenység, valamint az ezekhez a területekhez kapcsolható egyéb – igazgatási, rendszerszervezési és projektmanagement – tevékenységek elvégzése.

Cégadatok

A társaság neve
BME ITS Közlekedési- és Járműrendszerek Nonprofit Zártkörűen Működő Részvénytársaság

A társaság rövid megnevezése
BME ITS Zrt.

Cégjegyzék száma
01-10-047961

Statisztikai azonosító
24790358-7490-573-01

Adószám
24790358-2-43

A társaság címe
1111 Budapest, Budapest, Műegyetem rakpart 3.

Ügyintézés helye
1111 Budapest, Budapest, Stoczek József u. 6 J. épület

A társaság alapítója
Budapesti Műszaki és Gazdaságtudományi Egyetem

A társaság tevékenysége

  • Vasúti megfelelőségértékelés
  • Szaktanácsadás

A BME ITS tisztségviselői:

Vezérigazgató:
Horváth Zsolt Csaba

Cégvezető:
Kovács András

Megfelelőségértékelési üzletág cégvezető:
Ferencz Péter

  • Felügyelőbizottság elnöke: Dr. Berta István
  • Felügyelőbizottság tagjai:
    • Földesi Péter
    • Jenőfi György

A BME ITS szervezeti ábrája: